网站首页
在线留言
网站地图
欢迎来到株洲6163银河设备有限公司!
24小时客户统一服务热线:
138-0741-0693
网站首页
关于我们
产品展示
多膛炉系列
富氧侧吹炉
圆筒干燥机
铅铸锭机组
制酸设备
锌直线铸锭机组
沸腾焙烧炉
鼓风炉
铋铸锭机组
残极洗刷机
电解槽
熔锌感应电炉
精锌自动铸锭堆码生产线
蓄热式熔铅炉
粗铅圆盘铸锭机
铅阴极铸片机组
铅阳极板机组自动线
精铅自动铸锭机组
氧气底吹转炉
造粒机
铸渣机
转炉
烧结机
新闻中心
行业新闻
公司新闻
行业资讯
国内新闻
合作案例
荣誉资质
人才招聘
联系我们
信息反馈
当前位置:
网站首页
>
蓄热式熔铅炉
上一页:
铅熔化炉
下一页:没有了…
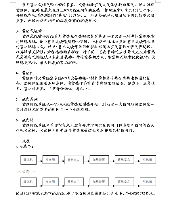
蓄热式熔铅炉及燃烧系统介绍
产品分类
多膛炉系列
富氧侧吹炉
圆筒干燥机
铅铸锭机组
制酸设备
锌直线铸锭机组
沸腾焙烧炉
鼓风炉
铋铸锭机组
残极洗刷机
电解槽
熔锌感应电炉
精锌自动铸锭堆码生产线
蓄热式熔铅炉
粗铅圆盘铸锭机
铅阴极铸片机组
铅阳极板机组自动线
精铅自动铸锭机组
氧气底吹转炉
造粒机
铸渣机
转炉
烧结机
联系我们
联系人:
胡先生
联系电话:138-0741-0693
地址:湖南省株洲市天元区株洲汽配园A区2栋